全院师生:
为认真贯彻落实立德树人根本任务,扎实推进“我为群众办实事”实践活动,广泛听取师生对学院各项工作的意见和建议,切实帮助师生解决急难愁盼问题,构建"诉求收集-问题研判-分类解决-反馈改进"的闭环管理模式。经学院党委研究决定,设立生命科学与技术学院开放接待日制度,具体安排如下:
一、接待对象
全院师生。
二、接待人员
生命科学与技术学院领导班子成员和主题接待人员(辅导员、本科生教学秘书)。
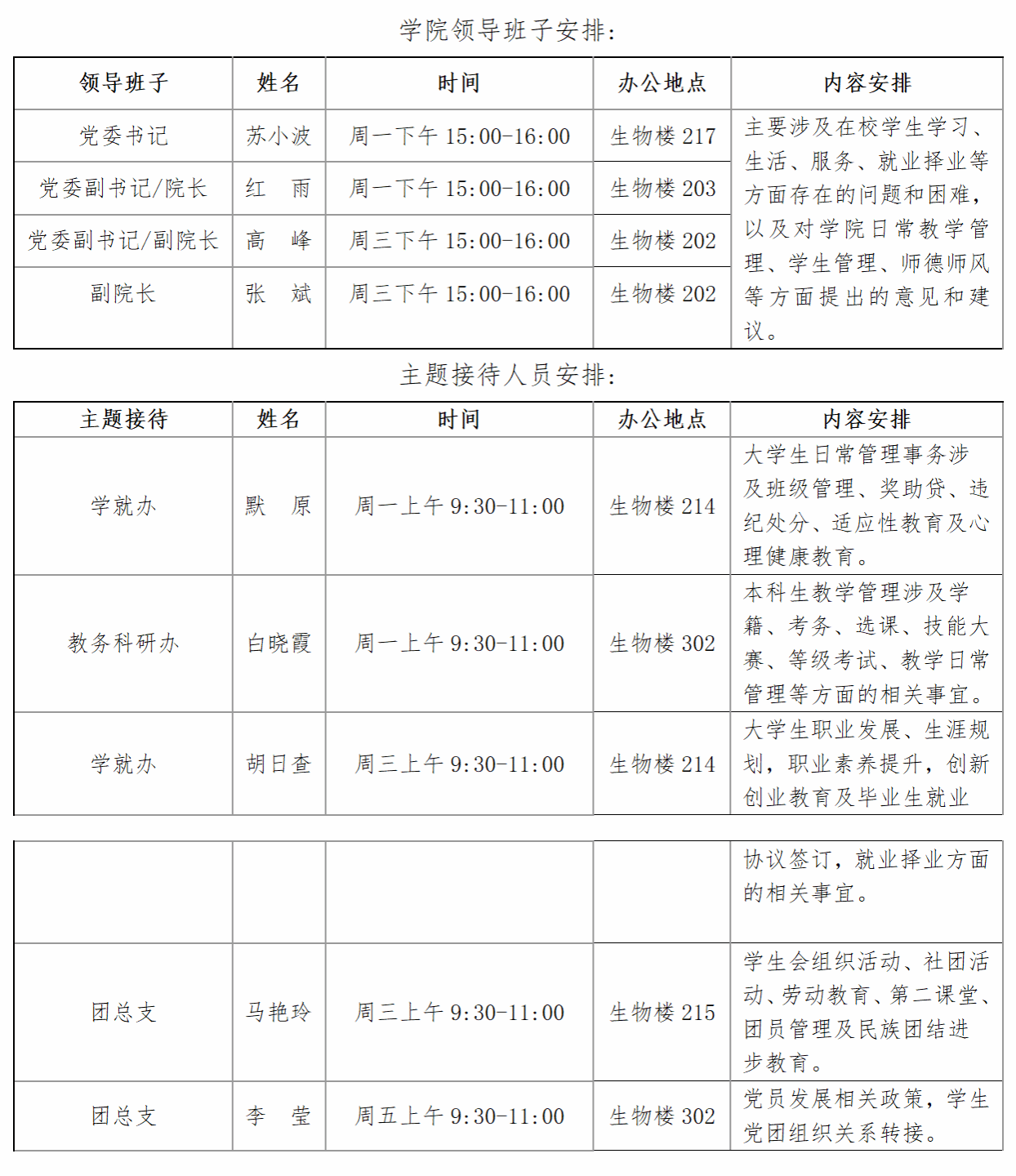
三、接待时间及内容安排

三、接待事项范围
1.学院贯彻执行国家政策、法律法规,以及学校决策的意见、建议或咨询;
2.学院改革、建设、管理、服务方面的意见、建议;
3.加强和改善学院领导班子自身建设的意见、建议;
4.师生在思想、工作、学习、生活等方面需要学院帮助解决的实际困难和问题。
5.对学院教师师德师风建设情况的意见和建议,包括对存在的不当言行或不良倾向的反映与改进意见。
四、接待形式
采取线上和线下两种接待形式。
线上形式:师生可以将问题和诉求通过电子邮件发送至指定邮箱[email protected],学院将根据所提问题的普遍性、针对性等对问题进行梳理,及时予以答复;
线下形式:师生根据开放接待时间安排,到指定接待地点与接待人员进行一对一、面对面沟通交流。
本制度自2025年3月起执行。欢迎全院师生提供宝贵意见建议或如实反映相关情况,学院将据实处理并及时回复。
特此通知
生命科学与技术学院
2025年3月25日