近期,内蒙古自治区高等学校蒙古高原生物多样性保护与可持续利用重点实验室成员、我校懂球帝网页版
李永教授团队在国际著名植物学期刊《The Plant Journal》发表研究论文“The gap-free genome assembly and multi-omics analyses illustrate the evolutionary history and the synthesis of medicinal components ofLigustrum lucidum”。

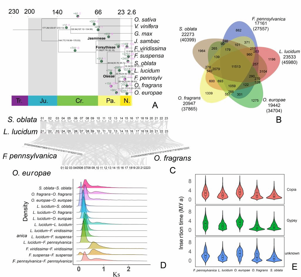
女贞(Ligustrum lucidum)是一种具有重要观赏和药用价值的植物,原产于亚洲,因其强大的适应性和繁殖能力被广泛引种到全球各地,但也因此成为一种著名的入侵物种。女贞的果实(女贞子)在传统医学中被广泛使用,具有抗氧化、降血糖、抗炎等多种药理作用。然而,由于缺乏高质量的基因组数据,女贞的适应性机制和药用成分合成的遗传基础一直未能得到充分理解。此外,木犀科的系统发育关系也存在一些争议,尤其是在核基因和质体基因数据之间存在差异。本研究成功组装了女贞的无间隙端粒到端粒基因组,基因组大小约为1.27 Gb,杂合率为0.97%,重复序列占比为53.54%。通过系统发育分析,研究人员发现木犀科中的素馨族(Jasmineae)比连翘族(Forsythieae)更早分化,这挑战了现有的分类观点。此外,女贞在其进化过程中经历了两轮显著的基因家族扩张,增加了与生物和非生物胁迫抗性相关的基因数量,这可能是其广泛适应性的遗传基础。通过整合基因组、转录组和代谢组数据,研究还鉴定了参与女贞果实中特有药用成分(如特女贞苷、红景天苷和齐墩果酸)合成的候选基因。研究不仅为女贞的适应性和入侵机制提供了新的遗传学解释,还为木犀科的系统发育研究提供了重要的基因组学证据。此外,通过鉴定药用成分合成的关键基因,本研究为女贞子的药用开发和优化提供了重要的理论基础,具有重要的科学和应用价值。
该研究得到国家自然科学基金(32360307),中国林业科学研究院基本科研业务费专项资金(CAFYBB2023MB017),广东基础和应用基础研究基金(2024A1515011484),内蒙古自然科学基金项目(2023MS03031),内蒙古草原英才(3211002406),内蒙古师范大学高层次引进人才项目等项目的资助。
文章链接://onlinelibrary.wiley.com/doi/10.1111/tpj.70029
来源:科研处